| 索引号: | 003095156/202304-00024 | 信息分类: | 职业介绍 |
|---|---|---|---|
| 内容分类: | 发文日期: | 2026-04-09 | |
| 发布机构: | 南坪镇 | 生成日期: | 2026-04-09 |
| 生效日期: | 有效 | 废止时间: | 暂无 |
| 文 号: | 关键词: | ||
| 内容概述: | |||
| 索引号: | 003095156/202304-00024 |
|---|---|
| 信息分类: | 职业介绍 |
| 内容分类: | |
| 发文日期: | 2026-04-09 |
| 发布机构: | 南坪镇 |
| 生成日期: | 2026-04-09 |
| 生效日期: | |
| 废止时间: | 暂无 |
| 文 号: | |
| 关键词: | |
| 内容概述: |
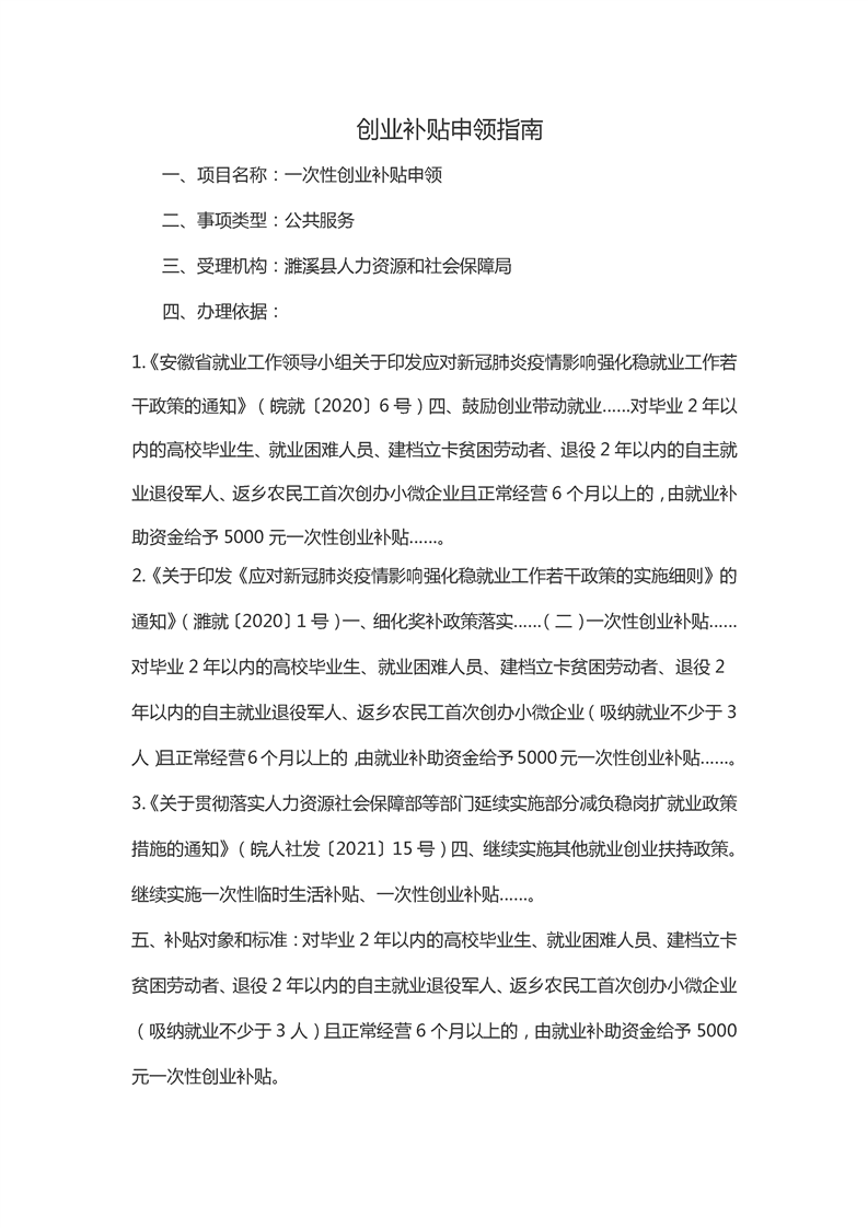
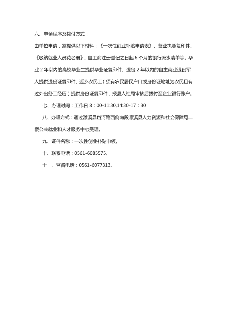
【办事指南】濉溪县南坪镇一次性创业补贴申领


皖公网安备 34062102001029号
