| 索引号: | 003095201/202403-00012 | 信息分类: | 乡(镇)国土空间总体规划 |
|---|---|---|---|
| 内容分类: | 国土资源、能源 | 发文日期: | 2026-04-10 |
| 发布机构: | 孙疃镇 | 生成日期: | 2026-04-10 |
| 生效日期: | 有效 | 废止时间: | 暂无 |
| 文 号: | 关键词: | ||
| 内容概述: | |||
| 索引号: | 003095201/202403-00012 |
|---|---|
| 信息分类: | 乡(镇)国土空间总体规划 |
| 内容分类: | 国土资源、能源 |
| 发文日期: | 2026-04-10 |
| 发布机构: | 孙疃镇 |
| 生成日期: | 2026-04-10 |
| 生效日期: | |
| 废止时间: | 暂无 |
| 文 号: | |
| 关键词: | |
| 内容概述: |
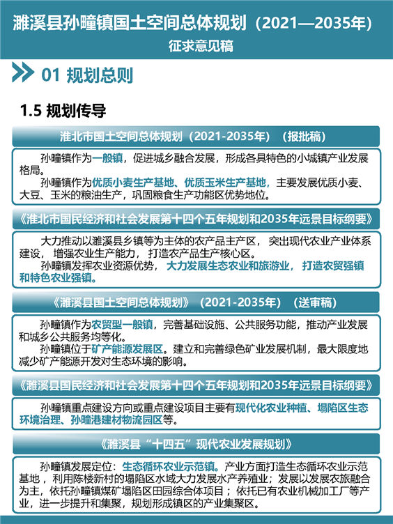
《濉溪县孙疃镇国土空间总体规划》及相关解读






















皖公网安备 34062102001029号
