| 索引号: | 003094954/202511-00006 | 信息分类: | 国土空间总体规划批后公开 |
|---|---|---|---|
| 内容分类: | 发文日期: | 2025-11-13 | |
| 发布机构: | 五沟镇 | 生成日期: | 2025-11-13 |
| 生效日期: | 有效 | 废止时间: | 暂无 |
| 文 号: | 关键词: | ||
| 内容概述: | |||
| 索引号: | 003094954/202511-00006 |
|---|---|
| 信息分类: | 国土空间总体规划批后公开 |
| 内容分类: | |
| 发文日期: | 2025-11-13 |
| 发布机构: | 五沟镇 |
| 生成日期: | 2025-11-13 |
| 生效日期: | |
| 废止时间: | 暂无 |
| 文 号: | |
| 关键词: | |
| 内容概述: |
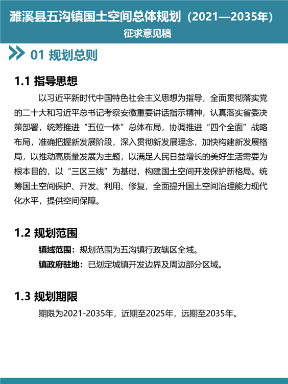
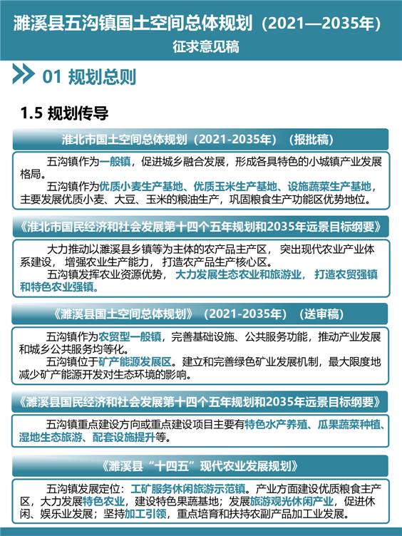
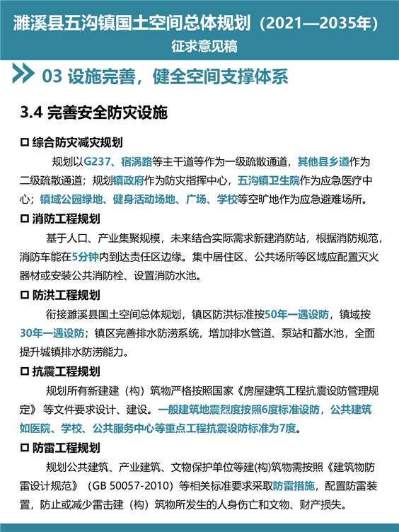
濉溪县五沟镇国土空间总体规划(2021—2035年)(征求意见稿)























皖公网安备 34062102001029号
