| 索引号: | 003094954/202506-00097 | 信息分类: | 水利规划 |
|---|---|---|---|
| 内容分类: | 发文日期: | 2025-06-27 | |
| 发布机构: | 濉溪县水务局 | 生成日期: | 2025-06-27 |
| 生效日期: | 有效 | 废止时间: | 暂无 |
| 文 号: | 关键词: | ||
| 内容概述: | |||
| 索引号: | 003094954/202506-00097 |
|---|---|
| 信息分类: | 水利规划 |
| 内容分类: | |
| 发文日期: | 2025-06-27 |
| 发布机构: | 濉溪县水务局 |
| 生成日期: | 2025-06-27 |
| 生效日期: | |
| 废止时间: | 暂无 |
| 文 号: | |
| 关键词: | |
| 内容概述: |
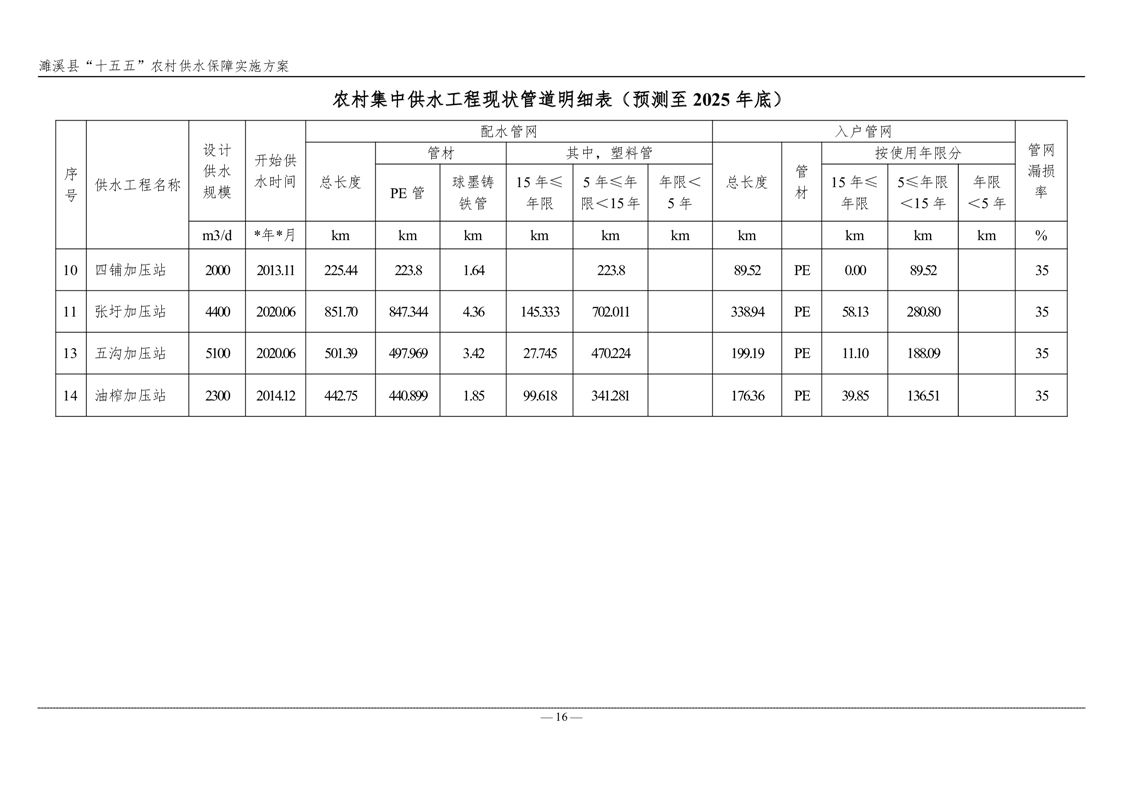
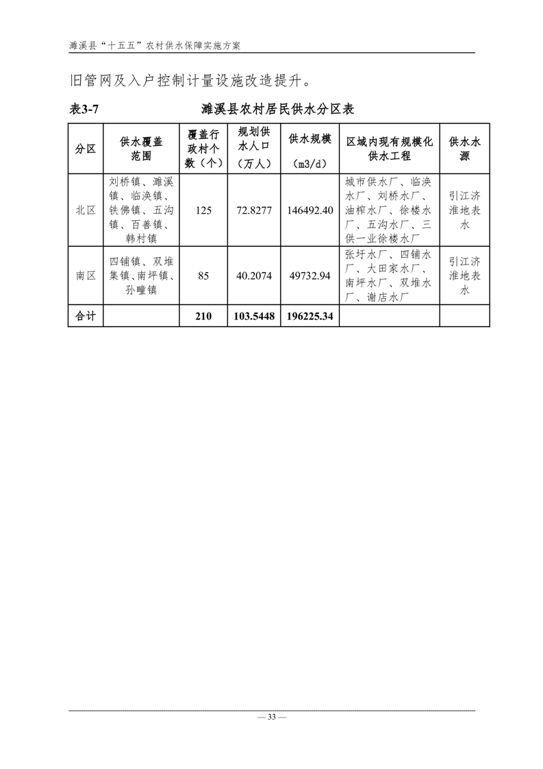
濉溪县“十五五”农村供水保障实施方案




































































皖公网安备 34062102001029号
