简
繁
RSS订阅
加入收藏
首页
首页
信息公开目录
信息公开指南
信息公开制度
信息公开年报
依申请公开
监督保障
首页
>
濉溪县自然资源和规划局(濉溪县林业局)
>
优化营商环境(不动产登记)
>
办事指南
索
引
号:
003094954/202512-00033
组配分类:
办事指南
主题分类:
综合政务
发布日期:
2025-12-05
发布机构:
濉溪县自然资源和规划局(濉溪县林业局)
成文日期:
名
称:
金融机构-互联网+不动产登记“智慧服务平台”业务操作流程规范
文
号:
关
键
词:
索
引
号:
003094954/202512-00033
组配分类:
办事指南
主题分类:
综合政务
发文日期:
2025-12-05
发布机构:
濉溪县自然资源和规划局(濉溪县林业局)
成文日期:
名
称:
金融机构-互联网+不动产登记“智慧服务平台”业务操作流程规范
文
号:
关
键
词:
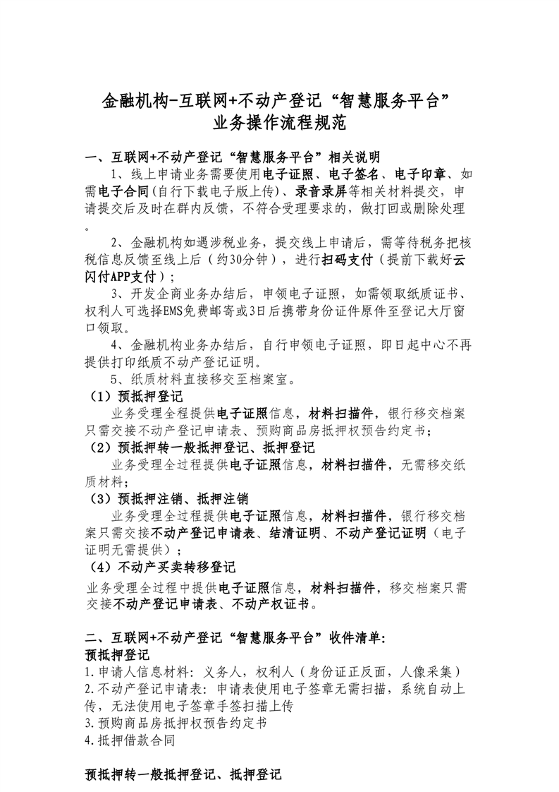
金融机构-互联网+不动产登记“智慧服务平台”业务操作流程规范
来源:濉溪县自然资源和规划局(濉溪县林业局)
发布时间:2025-12-05 18:04
文字大小:[
大
中
小
]
背景色:
扫一扫在手机打开当前页
打印本页
关闭窗口