| 索引号: |
003095121/202604-00016 |
组配分类: |
年度财政预决算 |
| 主题分类: |
财政、金融、审计、税务 |
发布日期: |
2026-04-23 |
| 发布机构: |
百善镇 |
成文日期: |
|
| 名称: |
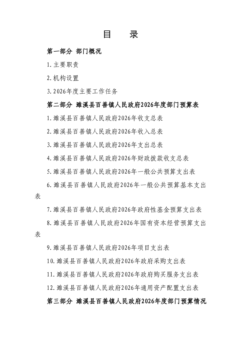
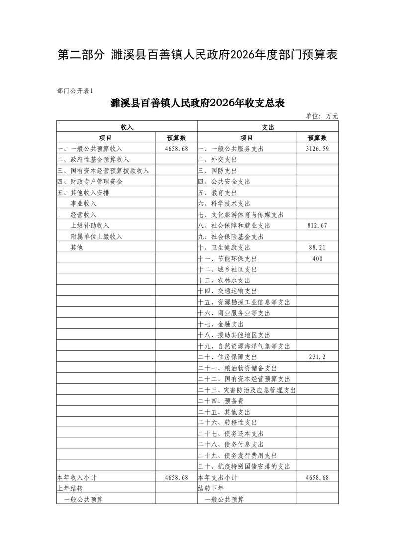
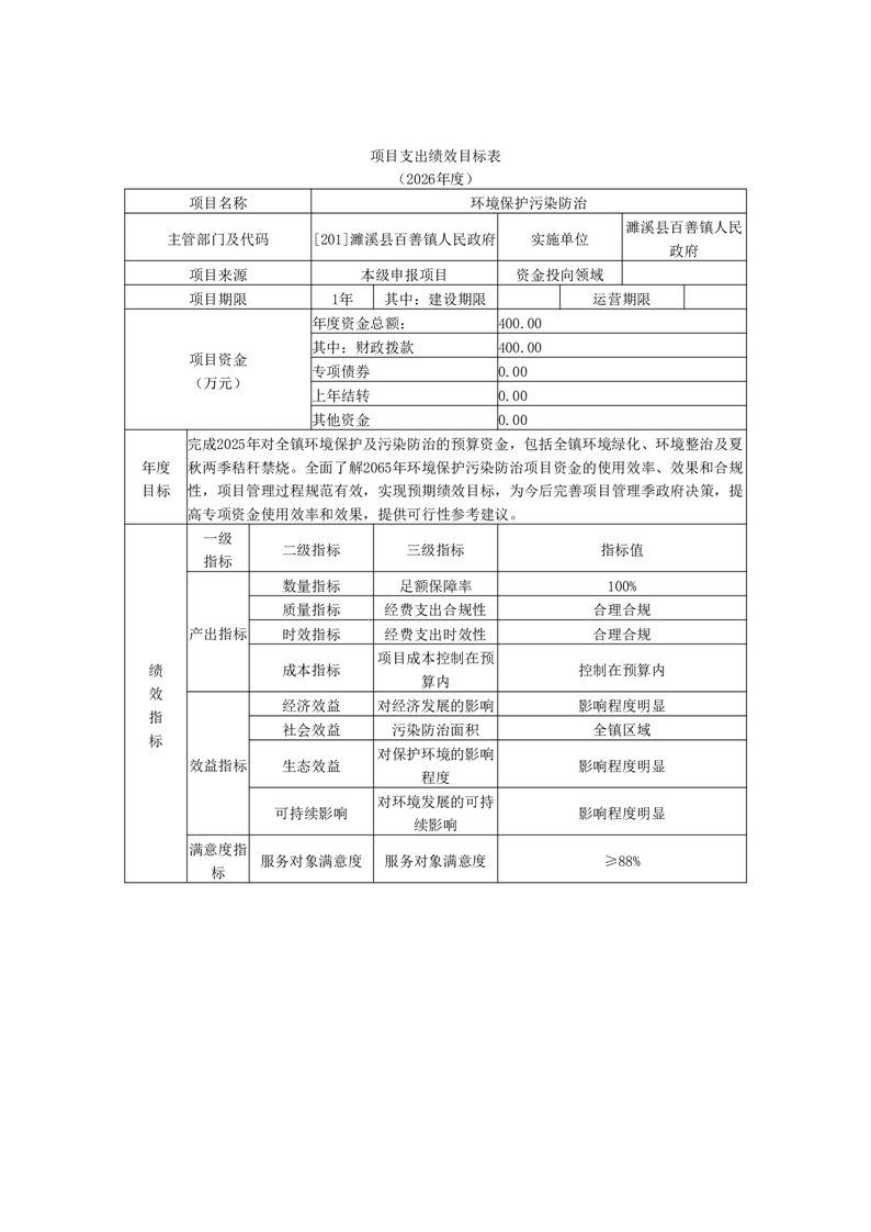
濉溪县百善镇人民政府2026年度部门预算 |
| 文号: |
|
关键词: |
|
| 索引号: |
003095121/202604-00016 |
| 组配分类: |
年度财政预决算 |
| 主题分类: |
财政、金融、审计、税务 |
| 发文日期: |
2026-04-23 |
| 发布机构: |
百善镇 |
| 成文日期: |
|
| 名称: |
濉溪县百善镇人民政府2026年度部门预算 |
| 文号: |
|
| 关键词: |
|