简
繁
RSS订阅
加入收藏
首页
首页
信息公开目录
信息公开指南
信息公开制度
信息公开年报
依申请公开
监督保障
首页
>
五沟镇
>
房屋征收
索
引
号:
003094954/202508-00017
组配分类:
房屋征收
主题分类:
综合政务
发布日期:
2025-08-11
发布机构:
五沟镇
成文日期:
名
称:
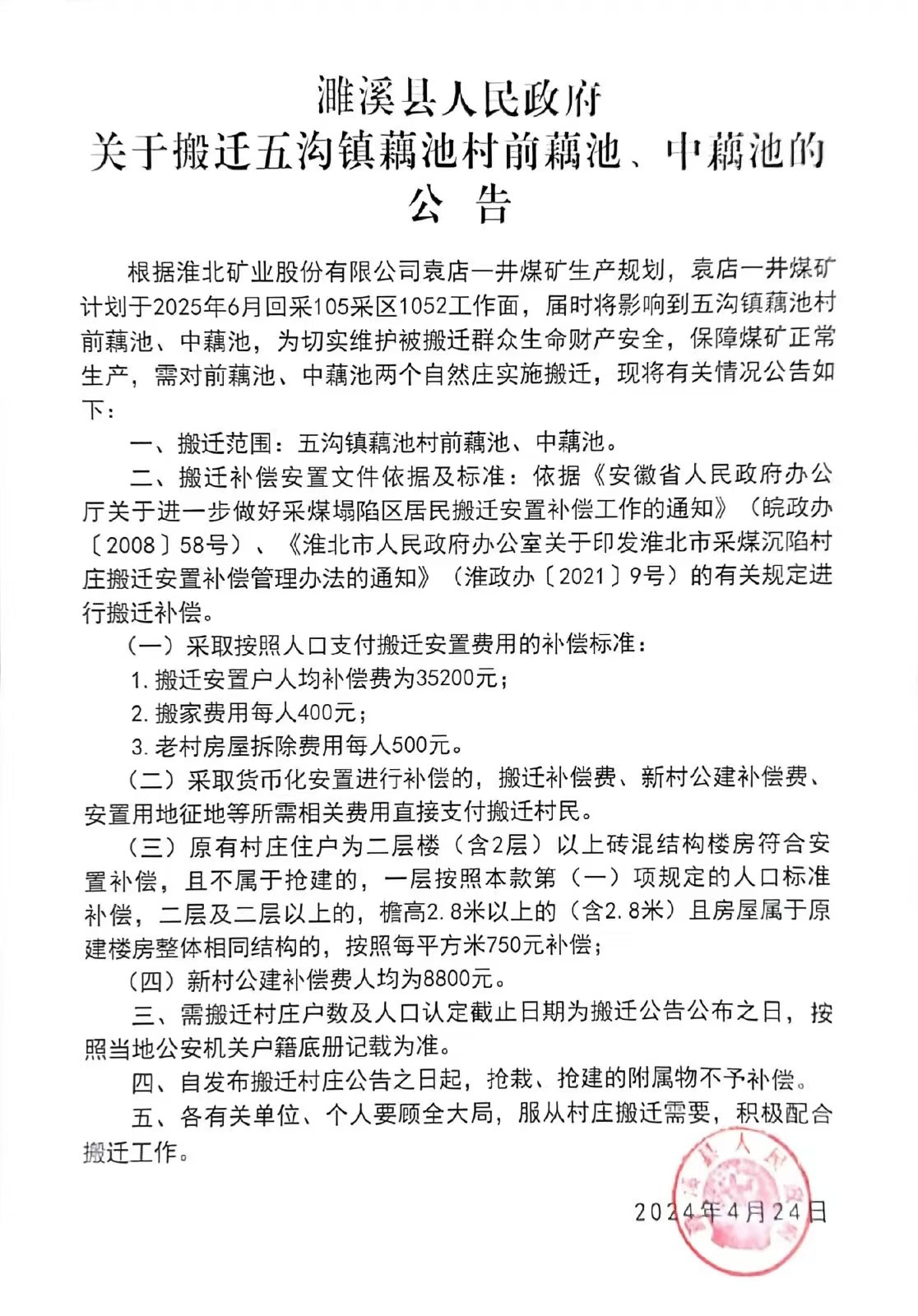
濉溪县人民政府关于搬迁五沟镇藕池村前藕池、中藕池的公告
文
号:
关
键
词:
索
引
号:
003094954/202508-00017
组配分类:
房屋征收
主题分类:
综合政务
发文日期:
2025-08-11
发布机构:
五沟镇
成文日期:
名
称:
濉溪县人民政府关于搬迁五沟镇藕池村前藕池、中藕池的公告
文
号:
关
键
词:
濉溪县人民政府关于搬迁五沟镇藕池村前藕池、中藕池的公告
来源:五沟镇
发布时间:2025-08-11 09:05
文字大小:[
大
中
小
]
背景色:
扫一扫在手机打开当前页
打印本页
关闭窗口