简
繁
RSS订阅
加入收藏
首页
首页
信息公开目录
信息公开指南
信息公开制度
信息公开年报
依申请公开
监督保障
首页
>
濉溪县发展和改革委员会(县粮食和物资储备局、县公共资源交易监督管理局)
>
财政资金
>
部门项目
索
引
号:
003094460/202510-00005
组配分类:
部门项目
主题分类:
综合政务
发布日期:
2025-10-24
发布机构:
濉溪县发展和改革委员会(县粮食和物资储备局、县公共资源交易监督管理局)
成文日期:
名
称:
濉溪县发改委2024年部门项目绩效评价报告
文
号:
关
键
词:
索
引
号:
003094460/202510-00005
组配分类:
部门项目
主题分类:
综合政务
发文日期:
2025-10-24
发布机构:
濉溪县发展和改革委员会(县粮食和物资储备局、县公共资源交易监督管理局)
成文日期:
名
称:
濉溪县发改委2024年部门项目绩效评价报告
文
号:
关
键
词:
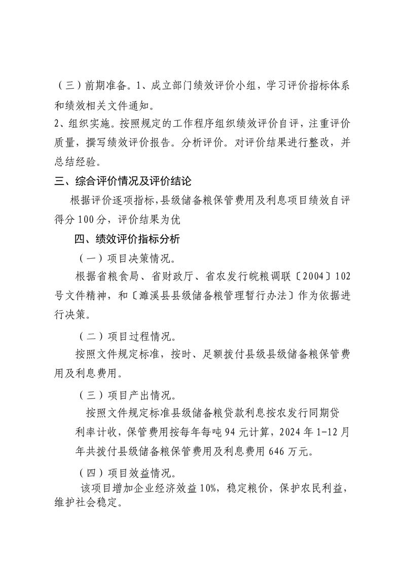
濉溪县发改委2024年部门项目绩效评价报告
来源:濉溪县发展和改革委员会
发布时间:2025-10-24 15:39
文字大小:[
大
中
小
]
背景色:
扫一扫在手机打开当前页
打印本页
关闭窗口